Hiring your first QA is a massive milestone - and usually, a sign that your developers are drowning in bug reports. This guide breaks down QA engineer salaries, global benchmarks, and the hidden costs of a new hire. It also compares smarter alternatives like AI-powered QA (both self-serve and fully managed), helping you decide the most cost-effective path for your team.
TL;DR
Hiring a QA engineer is valuable for scale and compliance, but the cost is higher than expected. In the US, the true annual cost is $102K–$196K once you factor in salary, benefits, tools, and recruiting. This doesn’t include the extra $30K–$90K+ of developer time lost to triage and test upkeep. For teams outside the US, salaries range from $20K in Latin America to €69K in Germany.
Use our QA cost calculator to see your real spend. Then compare it with Bug0 Studio (self-serve test generation) or Bug0's fully managed QA, which deliver 100% critical flows in 7 days and 80% total coverage in 4 weeks, at a fraction of the cost.
Want a quick answer? Jump straight to our QA cost calculator and input your team size, salaries, and QA assumptions. You'll see how much a hire really costs. Or try Bug0 Studio to generate your first test in plain English in 30 seconds.
Definition: An AI QA Engineer is a managed service that creates, maintains, and runs browser tests automatically using AI agents, while human QA experts verify results. Bug0 acts as your AI QA Engineer, delivering test coverage in days with no hiring required.

Who this is for: Founders and engineering leaders planning headcount. Product managers who own release quality. Finance partners estimating real QA costs.
What does a QA engineer do?
A QA engineer doesn't just "find bugs." They're the person who stops a Friday afternoon deploy from turning into a Saturday morning rollback. They manage the tension between "ship it now" and "don't break the login flow."
The role spans strategy and hands-on execution:
-
Designs and maintains a test plan that maps to product goals and risks
-
Builds and reviews test cases, creates data, and sets up environments
-
Investigates bugs, reproduces issues, and verifies fixes
-
Partners with developers on root cause and prevention
-
Builds or maintains automated tests when the role includes coding
-
Collaborates with product and design on acceptance criteria and usability
-
Tracks quality metrics and communicates risk in planning meetings

What is an AI QA engineer?
An AI QA Engineer is not a person, but a managed service that behaves like one. Our agents crawl your app like a user would, figuring out the flows so you don't have to write a single selector. We keep a "human-in-the-loop" to make sure the AI isn't hallucinating a pass when the UI is actually broken.
Bug0 offers two ways to work:
Self-serve with Bug0 Studio: Generate tests in plain English. Run them yourself. Perfect for teams that want DIY control.
Fully managed QA: We build, maintain, and run your entire test suite. Perfect for teams that want zero QA overhead.
Both models deliver:
-
100% critical flows covered in 7 days
-
80% total coverage in 4 weeks
-
Zero setup. Plug directly into CI/CD pipelines. Works with 2026 stacks: Next.js 15+, React 19, Vercel AI SDK, Remix, Astro, SvelteKit
-
Human-verified results for trust and accuracy
Why Bug0 exists: We built Bug0 because we were tired of watching $150K/year developers spend Mondays fixing broken test suites instead of building features. The status quo - brittle Selenium scripts, flaky CI runs, manual regression testing - wasn't sustainable. AI could do better, but only if it was paired with human verification.
The 2026 Reality Check: "Manual QA Engineer" is a dying job title
Here's the uncomfortable truth: the job description you're writing for a "QA Engineer" in 2026 doesn't match the role that will exist in 2028.
We're not saying QA professionals are going away. We're saying the job is splitting into two distinct paths:
-
Quality Operations Engineers - Senior professionals who design testing strategy, own quality metrics, and manage AI-driven testing pipelines. They're platform engineers, not button clickers.
-
Automation-First QA - Engineers who write code. Not "some automation when needed." Full-stack test infrastructure. If they're not comfortable with Playwright, Docker, GitHub Actions, and deploying to Vercel or AWS in 2026, they're already behind.
The middle ground - manually clicking through test cases, maintaining spreadsheets, filing JIRA tickets - is being automated away. Not in 5 years. Now.
If you're hiring for regression testing and "exploratory QA," you're solving a 2020 problem with a 2020 solution. The math doesn't work anymore. A $120K hire who spends 60% of their time on repetitive flows is a $72K inefficiency.
The question isn't "should we hire a QA engineer?" It's "what are we actually hiring them to do that AI can't?"
Salary and the true annual cost
Salary is the tip of the iceberg. The real annual cost includes benefits, tooling, onboarding, and the support time that developers spend keeping tests healthy.
Typical cost components
-
Base salary
-
Benefits and taxes, often 20-30% of base
-
Laptops, devices, and cloud or lab infrastructure
-
SaaS tools for test management, reporting, and device coverage
-
Recruiting and onboarding, including interview loops and training time. In 2026, finding a QA who actually understands your business logic - and doesn't just write brittle Selenium scripts - takes an average of 4 months.
-
Developer time spent on bug triage, data setup, and test maintenance
Example: United States ranges
-
QA engineer salary: $80,000 to $140,000
-
Benefits and taxes: $16,000 to $42,000 (20–30% of base)
-
Tools and devices: $3,000 to $8,000
-
Recruiting and onboarding: $3,000 to $6,000
Estimated total annual cost: $102,000 to $196,000
(High end assumes $140K salary + 30% benefits + $8K tools + $6K recruiting = ~$196K. This still excludes hidden developer time.)
Global salary benchmarks
QA engineer salaries vary widely across regions, and teams planning headcount should factor in these differences for better budgeting and positioning.
| Region | Typical Annual Salary |
|---|---|
| United States | ~$90K base, total comp ~$120K (Payscale) |
| Germany | €51K average base, range €35K–€69K (Payscale) |
| United Kingdom | £38K–£55K average, higher in London (Glassdoor) |
| Canada | CA$65K–CA$90K for mid-level QA roles (Payscale) |
| India | ₹6.6 L–₹9.6 L typical range (~$8K–$12K USD) (Glassdoor) |
| Portugal | €35K–€43K for mid-level QA roles (Glassdoor) |
| Latin America (general) | $20K–$40K depending on country and seniority (Remote) |
| Europe (general) | ~$100K typical, with London/SW UK up to $160K (Beincrypto) |
Salaries are significantly higher in North America and Western Europe than in India, Portugal, or parts of Latin America. If you're hiring remotely, the "geo-arbitrage" is real - but so is the management overhead.

Hourly rate benchmarks
While annual salaries are the most common metric, many teams also compare QA engineer hourly rates when budgeting contractors or calculating internal ROI.
-
In the United States, a QA engineer earning $100K annually translates to about $48/hour (based on 2,080 work hours).
-
At the high end, senior QA engineers earning $135K–$140K equate to $65–$68/hour.
-
In lower-cost regions like India, hourly rates can range from $4–$8/hour, while in Western Europe they land between €20–€35/hour.
QA hire vs. AI QA engineer (Bug0)
| Factor | Hire a QA Engineer | AI QA Engineer (Bug0) |
|---|---|---|
| Annual Cost | $102K to $196K in US (plus hidden dev costs) | Starts at $250/month (Studio) or $2,500/month (Managed) |
| Time to Coverage | Weeks to months | Critical flows in 7 days, ~80% in 4 weeks |
| Maintenance | Owned by your team, brittle over time | AI self-heals + human verification, zero maintenance |
| Scalability | Headcount grows with product size | Flat pricing tiers, scales without more hires |
| Integration | Custom setup needed | CI/CD native (GitHub Actions, GitLab CI, CircleCI), PR checks in GitHub & Slack, works with Vercel, Netlify, AWS |
| Domain Expertise | High - understands business context, edge cases, user behavior patterns | Developing - catches standard bugs, still learning nuanced product logic |
| Compliance & Audit | Strong - can document processes, interface with auditors, understand regulatory requirements | Limited - automated tests run, but human oversight needed for compliance documentation |
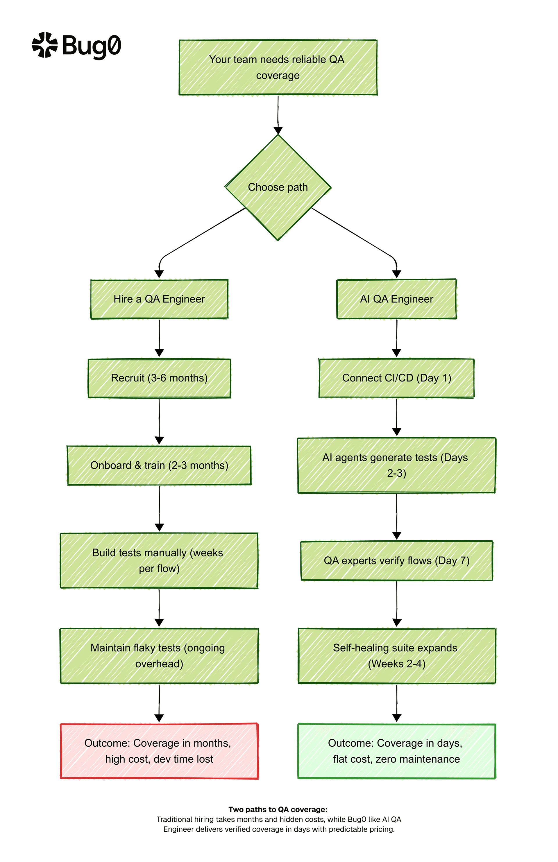
Hire vs. service flowchart
To make the decision easier, use a simple checklist to see which path fits you best:
-
Hire a QA Engineer if you have compliance requirements, a large and complex product surface, and developers already spend more than 20% of their time on QA.
-
Choose an AI-Powered Service if you want fast coverage in days, lean headcount, CI native integration, and lower fixed costs.
-
Use a Crowd Testing Vendor if your main need is exploratory testing or localization across many countries and devices.
Hiring brings control but comes with heavy cost and upkeep. Bug0 delivers speed, accuracy, and predictable pricing with less overhead.
Hidden costs that teams miss
These are the silent budget drains that do not show up in salary spreadsheets but have a major effect on velocity, delivery dates, and total engineering cost. Decision makers should account for them alongside direct compensation.
| Hidden Cost | Why It Matters |
|---|---|
| Bug investigation overhead | Developers pause feature work, switch context, reproduce, fix, and verify. Context switching alone reduces productivity for the rest of the day. |
| Flaky test upkeep | Brittle selectors and unstable data force reruns and manual checks. The noise erodes trust in automation and drains time. |
| Release delays | Manual or semi-manual checks add days to a release train and push revenue or customer value to next week. |
| Knowledge transfer | New hires take weeks to become productive. Senior engineers mentor and review, which is important, but it still reduces feature velocity. |

Simple math example for hidden costs
Assume a mid-level developer earns $120,000 per year (about $60 per hour). If that developer spends 10 hours each week on QA related tasks, the annual cost is about $60 × 10 × 52 = $31,200. Multiply by the number of engineers who help with testing and triage to see the organizational impact.
For a deeper breakdown of how hidden QA costs add up to $600K+ annually, see our QA reality check analysis.
When to hire a QA engineer
Hire when at least three of the following are true:
-
You ship weekly or faster and releases still slip due to quality gaps
-
You maintain a large suite of complex rules or many third-party integrations
-
You operate under compliance or audit and need dedicated ownership
-
Developers spend more than 20% of their time on QA tasks
-
Your product spans web, mobile, and devices and you need deep lab coverage
When not to hire yet
-
You are before product-market fit and the interface changes every few days
-
Your team ships smaller changes and can validate in pull requests with light automation
-
You need coverage fast and want to keep headcount lean while you scale
If you're deferring the hire, your next move is a testing strategy that survives without one. We break down the budget-based framework modern growth teams use in 2026.
QA cost calculator: estimate your true spend
This QA cost calculator estimates total annual spend including developer time and hidden costs.
Use this QA cost calculator to measure the full impact of QA on your engineering budget. It combines direct hire costs (salary, benefits, tools, onboarding) with the hidden costs of developer time spent on bug triage, test maintenance, and release delays.
Enter your team size, average developer salary, and expected QA hire salary to see an annual cost estimate, and compare it against alternatives like Bug0 Studio (self-serve) or Bug0's managed QA.
What is the ROI of an AI QA Engineer vs. a $120K Hire?
Direct comparison for a 5-person engineering team:
| Input | Value | Calculation | Annual Cost |
|---|---|---|---|
| Number of developers (N) | 5 | 5 × | |
| Average salary (S) | $120,000 | $120,000 ÷ 2080 = $57.7/hour | |
| Hours/week spent on QA (H) | 6 | 6 × $57.7 × 52 × 5 | $90,000 approx |
| QA Hire Salary (A) | $110,000 | $110,000 + 25% benefits + $5,000 tools + $3,000 recruiting | $145,500 |
| Total Cost (Hire) | - | Developer time + QA hire | $235,500 |
| Total Cost (Bug0 AI) | - | $250/month × 12 | $3,000 |
| ROI Savings | - | Hire cost - AI cost | $232,500 saved |
Developer time calculation
-
Number of developers: N
-
Average developer salary: S
-
Hours per week spent on QA tasks: H
-
Annual cost: (S ÷ 2080) × H × 52 × N
QA hire calculation
-
Base salary: A
-
Benefits and taxes: default to a quarter of A (adjust for your company)
-
Tools and devices: T
-
Recruiting and onboarding: R
-
Annual cost: A + (A × 0.25) + T + R
Total annual QA cost
Sum of developer time cost and QA hire cost plus any external tools or services.
Worked examples
Five-engineer team
-
Developer time: assume six hours per week each at $60/hour
Annual cost = $60 × 6 × 52 × 5 = $93,600 -
QA hire: assume salary $110,000, benefits $27,500, tools $5,000, recruiting $3,000
Annual cost = $145,500 -
Total annual QA cost = $239,100
Ten-engineer team
-
Developer time: assume eight hours per week each at $60/hour
Annual cost = $60 × 8 × 52 × 10 = $249,600 -
QA hire: assume salary $125,000, benefits $31,250, tools $7,000, recruiting $5,000
Annual cost = $168,250 -
Total annual QA cost = $417,850
Decision Matrix
Competitor alternatives
| Vendor | Test Creation & Maintenance | Speed to Coverage | Execution Model | Scalability | Ideal For |
|---|---|---|---|---|---|
| Bug0 | AI generates and self-heals tests, verified by QA experts | Critical flows in 7 days, ~80% in 4 weeks | 500+ parallel browser tests in minutes | Fully automated, scales without extra headcount | Fast-moving web apps needing continuous QA |
| Rainforest QA | No-code platform with AI assist, service team support | Weeks to months | Platform plus service team runs tests | Scales with service capacity | Teams wanting a combined platform and services vendor |
| Testlio | Human testers with some automation, maintained manually | Weeks, tied to freelancer scheduling | Network of testers across devices | Scaling requires more freelancers | Apps needing broad device coverage and payment flows |
| Applause | Manual testers with limited automation | Weeks, based on program cycles | Large global tester crowd | Scaling tied to tester pool size | Consumer apps, localization, UX studies |
| Global App Testing | Crowd testers for exploratory and functional checks | Quick exploratory passes, not PR by PR | Global tester pool | Limited automation, depends on tester availability | Quick global checks and UX validation |
QA outsourcing cost
Outsourcing QA to service vendors or crowd-testing platforms appears cheaper than hiring, but costs add up quickly. Most vendors charge per test cycle, per device, or per hour, which can range from $30/hour for generalist testers to $200/hour for specialized compliance or security testing.
As products scale, outsourcing can become unpredictable, while fixed-cost AI QA services offer a flatter and more predictable spend.
Speed to first coverage
-
QA hire: weeks to months
-
AI-powered service like Bug0: days to one week
-
Crowd testing vendor: days to weeks
Ongoing maintenance
-
QA hire: owned by your team
-
AI-powered service like Bug0: self-healing tests with human verification
-
Crowd testing vendor: program managed with human testers
Fit with CI and pull requests
-
QA hire: possible with engineering time
-
AI-powered service like Bug0: native integration with checks in PR and Slack
-
Crowd testing vendor: usually outside daily PR flow
Device and locale breadth
-
QA hire: limited by your lab budget
-
AI-powered service like Bug0: runs on supported browsers and can add depth as needed
-
Crowd testing vendor: very strong global tester pool
Cost curve as you scale
-
QA hire: grows with headcount
-
AI-powered service like Bug0: mostly flat with usage tiers
-
Crowd testing vendor: grows with cycles and tester time
Best fit
-
QA hire: complex compliance and in-house ownership
-
AI-powered service like Bug0: fast-moving web apps that want continuous QA
-
Crowd testing vendor: exploratory and localization checks
Manual vs. automated QA costs
Manual QA engineers bring flexibility and context, but they become expensive as product scope grows. Each new feature adds dozens of new test cases to manage. Automated QA can reduce repetitive work, but traditional script-based automation comes with high maintenance costs as interfaces change.
The emerging middle ground is AI-driven QA, which blends automation with human oversight. Tests are generated and updated automatically, while QA experts validate results. This reduces both the cost of pure manual testing and the upkeep of brittle automation frameworks.
Smarter alternatives to a first QA hire
Option one: Self-serve with Bug0 Studio
What you get
-
Generate tests in plain English - no code required
-
AI agents map your app and create readable Playwright tests automatically
-
Run tests yourself in your CI/CD pipeline
-
Pay per test run, control your own infrastructure
When this wins
-
You have engineering capacity to own test execution
-
You want full control over when and how tests run
-
You prefer DIY with AI assistance over full outsourcing
Option two: Fully managed QA with Bug0
What you get
-
We build, maintain, and run your entire test suite
-
Self-healing selectors when the interface changes
-
Human-verified results for trust and accuracy
-
Pull request checks and Slack reports, zero work for your team
When this wins
-
You want end-to-end coverage in 7 days without hiring
-
You want zero QA overhead - no maintenance, no infrastructure
-
You want CI native signals that developers trust without engineering effort
Option three: Crowd testing
What you get
- Large pools of human testers in many countries and on many devices
When this wins
- Exploratory testing and localization checks before major launches
FAQ
What does a QA engineer do?
A QA engineer designs and runs tests that catch defects before release. The role builds processes that keep quality high and helps developers ship with confidence.
How much does a QA engineer cost?
Use the calculator above. Include base salary, benefits and taxes, tools, recruiting, and a share of developer time for bug triage and maintenance.
Do startups need a QA hire?
Sometimes. If you ship weekly and have complex flows with compliance needs, hiring can be the right move. If you want coverage fast and lean, try Bug0 Studio (self-serve) or Bug0's managed QA - both are faster and cheaper than hiring.
Is QA automation replacing QA engineers?
Automation is reducing the need for repetitive manual testing, but QA engineers still play an important role in strategy, edge cases, and compliance. AI-powered services can handle large parts of execution, while humans focus on oversight and judgment.
What is the future of QA jobs with AI?
QA roles are evolving. The future is less about writing repetitive test scripts and more about managing AI driven pipelines, validating complex scenarios, and ensuring quality processes at scale.
How fast can Bug0 get us to coverage?
Bug0 delivers 100% critical flows in 7 days and 80% total coverage in 4 weeks.
Inputs you need to start without hiring?
-
Staging URL and test accounts
-
A short list of your most important user flows
-
Access to GitHub or your CI provider
With those inputs Bug0 can produce reliable tests that run on every change.
Will AI eliminate the need for QA teams entirely?
Not in the near term. AI is reshaping QA work but human oversight remains critical for compliance, usability, and edge cases.
What is the hourly rate of a QA engineer in 2026?
The hourly rate depends on region and experience. In the US, QA engineers earning $100K–$135K annually translate to about $48–$65 per hour (based on 2,080 work hours). In Western Europe, hourly rates average €20–€35, while in India they are closer to $4–$8/hour. Contractors and freelancers may charge more, anywhere from $30–$100/hour, depending on specialization and short-term availability.
Is outsourcing QA cheaper than hiring?
Outsourcing can look cheaper upfront because you avoid headcount and benefits. Most outsourcing vendors bill per cycle, per device, or per hour, with costs ranging from $30/hour for general testers to $200/hour for specialized testing such as compliance or performance. Over time, outsourcing costs can become unpredictable and scale with usage. Hiring a QA engineer has high fixed costs, while Bug0 Studio (pay-per-test) and Bug0's managed QA (flat subscription) offer predictable pricing that scales with your team.
How do startups calculate QA ROI?
Startups measure QA ROI by comparing:
-
Developer time saved (fewer hours lost to bug triage, test setup, and context switching).
-
Release speed gained (faster time to market means earlier revenue).
-
Bug cost avoided (production bugs can cost thousands per incident in lost users, downtime, or reputation).
A simple formula is:
QA ROI = (Estimated cost of avoided bugs + value of developer time saved) ÷ QA spend
For lean teams, ROI favors AI-driven QA services that provide fast coverage without adding headcount.
How does Bug0 compare to traditional QA outsourcing?
Bug0 offers two models: Bug0 Studio for self-serve test generation (pay-per-test) and fully managed QA where we handle everything (flat subscription). Both provide automated, AI-driven coverage with human verification, whereas traditional outsourcing relies heavily on manual testers. This means faster feedback, lower maintenance, and continuous integration with developer workflows. Try Bug0 Studio free or book a demo for managed QA.





