tldr: Teams lose 7 hours per week to AI-related verification bottlenecks. Agentic QA platforms can now provide 100% critical flow coverage in 7 days, with 90% self-healing when UI changes.
We're shipping faster than ever, yet QA is still stuck in 2022. Pull requests fly through GitHub, GitLab, and Bitbucket daily. Sometimes hourly. Coding speed has tripled. But verification speed has stalled. The result: a massive bottleneck at the PR stage. Thorough testing gets skipped.
According to the GitLab Global DevSecOps Report 2025, 82% of teams now deploy weekly, but they're losing an average of 7 hours per week to AI-related inefficiencies. The primary culprit: the verification bottleneck. GitLab calls this the "AI Paradox." We can generate code faster, but testing it hasn't kept pace.
This guide walks through the evolution of pull request testing, why traditional methods fall short, and how AI-native QA platforms are redefining the game. Whether you want self-serve test generation (Bug0 Studio) or fully managed QA (Bug0 Managed), modern teams can now maintain quality without breaking momentum.
What is pull request testing?
A pull request (PR) is a developer's way of proposing changes to a codebase, typically in platforms like GitHub or GitLab. It allows team members to review, discuss, and approve changes before merging them into the main codebase.
Pull request testing is the process of validating those proposed changes to ensure they won't break existing functionality or introduce bugs. It ensures that:
-
New features don't break existing functionality
-
Bug fixes behave as expected
-
UI flows continue to work as designed
-
Tests run automatically as part of CI/CD pipelines
Typically, pull request testing involves unit tests, integration tests, and end-to-end (E2E) browser tests.

Why traditional PR testing falls short
For many dev teams, PR testing is a bottleneck. Here's why:
1. Manual maintenance
Tools like Selenium, Cypress, or Playwright require writing and maintaining test scripts. These scripts break when the UI changes. Layout shifts, renamed elements, or altered navigation flows all cause failures. In frameworks like React or Angular, component trees update frequently. This creates constant overhead for developers or QA engineers.
Here's the 2026 reality: Sonar's State of Code Developer Survey found that 38% of developers say reviewing AI-generated code requires more effort than reviewing human code. Even more concerning: 96% don't fully trust AI code accuracy, yet only 48% verify it. This "verification debt" compounds when you're also maintaining brittle test selectors. You're not just testing your feature. You're debugging someone else's AI-generated test fixtures.
2. Flaky tests
E2E tests are notorious for being brittle. Test failures are often caused by timing issues or unhandled DOM changes, not real bugs.
3. CI pipeline bloat
Running a full test suite on every PR slows down CI pipelines. This creates delays in code reviews and releases. Developers wait for builds to pass. Teams lose momentum. Test sharding is the standard fix: split your suite across multiple machines so they run in parallel. Our Playwright test sharding guide walks through the setup for every major CI platform.
The Stack Overflow Developer Survey 2025 found that 45% of developers report debugging AI-generated code is more time-consuming than debugging human code. Failed CI builds and AI verification now consume significant development time. This inefficiency multiplies at scale.
4. Lack of coverage
Most PRs only run a limited subset of tests due to time constraints, leading to blind spots and bugs slipping through. Mobile viewports are a particularly common gap. Tests pass on desktop but break on 375px screens. For a complete breakdown of mobile verification, see our guide on how to make websites mobile friendly in 2026.
The 2026 standard for PR testing
By 2026, "good" testing isn't just about passing builds. It's about whether your pipeline can self-heal without pings on Slack.
The standard:
-
Tests run automatically on every PR. No manual triggers.
-
Real browser simulation. Not unit test mocks.
-
Critical user flows covered end-to-end. Signup, login, checkout.
-
Self-healing when UI changes. Button moved? Test adapts.
-
Results in under 5 minutes. Fast enough to keep flow state.
-
Zero setup required. No codebase access needed.
Lean teams without dedicated QA engineers need this most.
Here's how manual vs DIY tools vs AI-native QA platforms compare:
| Feature | Manual Testing | CI + DIY Tools | Bug0 (Studio + Managed) |
|---|---|---|---|
| Setup Time | High | Medium | Zero |
| Maintenance | High | High | 90% self-healing (Studio) / Fully managed (Managed) |
| Test Coverage | Limited | Partial | 100% critical flows in 7 days |
| Cost | QA hires + tools | Engineering time + tools | $250/month (Studio) to $2,500/month (Managed). Tests run on Bug0's infrastructure. |
| Developer Involvement | High | Moderate | Low (Studio) / Zero (Managed) |
| Trust Score (2026) | Medium (slow, human error) | Low (flaky tests, brittle selectors) | High (AI generation + human verification) |
How AI is transforming pull request testing
We're seeing an engineering productivity paradox. AI helps us write 40% more code. Claude Code and Cursor make shipping features faster than ever. But we're spending that saved time debugging flaky Playwright selectors.
The shift in 2026: from AI copilots to agentic AI. You don't want an assistant that helps you write a test. You want an agent that owns the outcome. One early adopter onboarded in one day and reached 100% test coverage of critical user flows in under a week. No dedicated QA engineer needed. 90% of UI changes heal automatically.
Traditional testing requires devs or QA teams to write, maintain, and debug tests manually. Agentic AI platforms automate this:
-
Describe tests in plain English or upload user flow videos - no coding required
-
AI generates and maintains tests on Bug0's cloud infrastructure - Playwright-based under the hood
-
Auto-heal test scripts when UI changes occur (90% success rate)
-
Visual step builder for editing flows without code
-
Run 500+ tests in parallel in under 5 minutes - faster and more energy-efficient than hour-long single-threaded Selenium suites
-
Storage state support to skip login flows and test deep links instantly
Unlike proprietary platforms like QA Wolf or Checksum, Bug0 uses Playwright under the hood and runs tests on its own cloud infrastructure. No test scripts to maintain, no browser environments to manage.
Bug0's approach to pull request testing
Bug0 offers two ways to implement AI-powered PR testing, depending on your team's needs:
Bug0 Studio: Self-serve test generation
"Type it. Test it." Studio lets you create tests yourself using AI, without writing code.
How it works:
-
Describe tests in plain English
-
Upload videos of user flows
-
Use browser-native screen recording
-
Edit steps in visual builder (no code needed)
-
Paste storage state JSON to skip login flows
Key features:
-
90% self-healing success rate
-
Tests run on Bug0's cloud infrastructure (Playwright-based under the hood)
-
Visual step builder for editing
-
CI/CD integration (GitHub, GitLab)
-
500+ tests in under 5 minutes
Starting at $250/month (pay-as-you-go). Sign up free and try it now.
Ideal for: Teams who want control over test creation and prefer hands-on tooling.
Bug0 Managed: Done-for-you QA
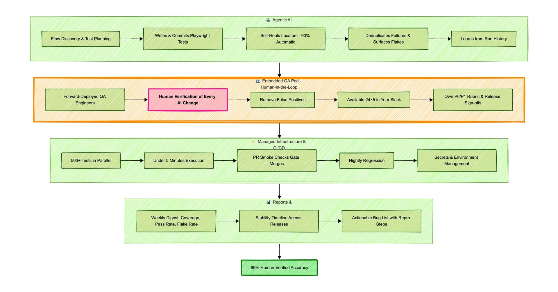
Agentic QA that owns outcomes, not just tasks. A dedicated QA pod handles everything so you can ship with confidence.
Four-component system:
-
Agentic AI Engine
-
Flow discovery and test plan generation
-
Creates and maintains tests on Bug0's infrastructure
-
Self-heals locators when UI changes (90% automatic)
-
Deduplicates failures and surfaces flakes
-
Learns from run history to improve assertions
-
Doesn't just suggest fixes. Makes them.
-
-
Embedded QA Pod (Human-in-the-Loop)
-
Forward-deployed QA engineers who map flows, generate tests, and triage failures
-
QA leads who set strategy, review flake patterns, own P0/P1 rubric
-
Available 24×5 (optional after-hours)
-
Join your standups, sprint planning, and Slack channel
-
Human verification of every AI change - removes false positives before you see them
Why this matters in 2026: Stack Overflow reports that trust in AI accuracy has dropped to 29%. Bug0 Managed isn't just autonomous AI. It's human-verified. Every test run gets reviewed by QA experts before release sign-off.
-
-
Managed Infrastructure & CI/CD
-
Parallel execution keeps CI fast
-
PR smoke checks gate merges
-
Nightly regression on stable schedule
-
Secrets, data, and environment management
-
-
Reports & Analytics
-
Weekly digest: coverage, pass rate, flake rate, defect trends
-
Stability timeline across releases
-
Actionable bug list with repro steps and artifacts
-
Starting at $2,500/month (80% less than hiring QA engineers)
Ideal for: Teams who want outcomes, not tasks. Let experts handle QA while you focus on building.

Results across both products
-
100% critical flow coverage in 7 days
-
80% total coverage within 4 weeks
-
99% human-verified accuracy (every test run reviewed by QA experts)
-
500+ tests execute in under 5 minutes (massively parallel, energy-efficient)
-
Tests run on Bug0's cloud infrastructure - Playwright-based under the hood, zero maintenance
-
90% self-healing success rate
-
No codebase access needed
-
SOC 2 & ISO 27001 compliance
Unlike Rainforest QA or Mabl which use proprietary test formats, Bug0 is Playwright-based under the hood and runs tests on its own cloud infrastructure. Unlike QA Wolf with $200K+ annual minimums, Bug0 Studio starts at $250/month with transparent pricing. And unlike hour-long single-threaded test suites that burn CI credits and energy, Bug0's parallel execution gets results in under 5 minutes.
What teams are saying
"Bug0 just works. It runs behind the scenes, catches real issues early, and saves us hours every week." — Kevin, Founder, Hypermode (early-stage AI startup with 3 engineers)
"Since we started using Bug0, it helped us catch multiple bugs before they made their way to prod." — Steven Tey, Founder, Dub (open-source link management platform)
FAQs
What's the difference between Bug0 Studio and Bug0 Managed?
Bug0 Studio is self-serve. You describe tests in plain English, upload videos, or use screen recording. The AI generates tests and you control the process. Starting at $250/month pay-as-you-go. Try it free.
Bug0 Managed is done-for-you. A dedicated QA pod (forward-deployed engineers + AI) handles everything. They join your standups, triage failures, and own release sign-offs. Starting at $2,500/month. 80% less than hiring QA engineers.
How does Bug0 run tests?
Bug0 runs tests on its own cloud infrastructure, using Playwright under the hood. You describe what to test in plain English, upload videos, or record your screen. Bug0's AI handles test creation, execution, and maintenance. Tests self-heal when your UI changes. Unlike proprietary platforms like Mabl or Testim, Bug0 gives you full visibility into every test step, with video recordings, AI reasoning, and detailed failure reports.
What's the self-healing success rate?
90% of UI changes are handled automatically. When a button moves, a class name changes, or navigation shifts, Bug0 adapts the test selectors without manual intervention. You only get notified when manual fixes are truly needed.
How does Bug0 compare to QA Wolf or Rainforest QA?
Pricing: QA Wolf starts at $200K+ annually. Rainforest QA charges per test run. Bug0 Studio starts at $250/month pay-as-you-go. Bug0 Managed starts at $2,500/month flat rate.
Approach: Bug0 uses Playwright under the hood and runs tests on its own cloud infrastructure. No test scripts to write or maintain.
Speed: Bug0 runs 500+ tests in parallel in under 5 minutes. Traditional managed services are sequential and slower.
Setup: Bug0 onboards in one day. Competitors take weeks to months for full coverage.
Can I create tests from videos or screen recordings?
Yes. Bug0 Studio accepts multiple input methods:
-
Plain English descriptions ("Test login with valid credentials")
-
Video uploads in any format (MP4, MOV, etc.)
-
Browser-native screen recording (record directly in the app)
-
Storage state JSON (skip login flows entirely)
The AI converts these into executable tests in 30 seconds to 1 minute. Tests run on Bug0's cloud infrastructure.
What's the difference between PR testing and regular testing?
Pull request testing validates changes before they merge into the main codebase. Regular testing might happen after deployment. PR testing catches bugs earlier, when they're cheaper to fix.
How long does it take to set up automated PR testing?
Traditional tools like Selenium or Cypress require weeks of setup and ongoing maintenance. AI-native platforms can be onboarded in one day and reach full critical flow coverage within a week.
What makes tests "flaky" and how do you prevent it?
Flaky tests fail intermittently due to timing issues, unhandled DOM changes, or brittle selectors. Auto-healing tests adapt to UI changes automatically, eliminating most flake. Traditional tools require manual selector updates. Bug0's 90% self-healing rate means you spend less time debugging false failures.
Do I need codebase access to implement PR testing?
No. Bug0 works by crawling your staging environment and observing user flows. No code integration required. Storage state support means you can paste a JSON file to skip login flows and test deep-link pages instantly. Traditional testing frameworks need deep codebase integration.
How much does automated PR testing cost?
DIY solutions with Cypress or Playwright require engineering time (30-50% of dev time on maintenance). Competitors like QA Wolf start at $200K+ annually. Bug0 Studio starts at $250/month pay-as-you-go for self-serve, or Bug0 Managed at $2,500/month for fully managed QA with unlimited test cases and runs.
Can PR testing replace manual QA?
For critical user flows, yes. AI agents can validate signup, login, checkout, and core features automatically. Edge cases and UX review still benefit from human QA. Bug0 Managed includes human QA experts who verify every run and are available 24×5 in your Slack channel.
Why does Bug0 Managed include human verification?
Trust in AI accuracy dropped to 29% in 2026. Developers don't want fully autonomous testing that might miss edge cases or create false positives. Bug0 Managed combines AI speed with human judgment. Every test run is reviewed by QA experts before release sign-off. You get AI efficiency without the "almost right, but not quite" problem that plagues pure AI tools.
What's the broader QA strategy beyond PR testing?
PR testing is one piece of a complete QA strategy. You also need shift-left testing in development, manual exploratory testing for UX issues, and security/performance checks. The key is combining automated PR tests with human insight at the right stages. Our guide on QA best practices covers how to build this complete strategy from MVP to scale.
How fast should PR tests run?
Under 5 minutes is the target. Developers context-switch if tests take longer. Bug0 runs 500+ browser tests in parallel to hit this benchmark on every PR.
What's the ROI of automated PR testing?
One production bug can cost hours of debugging, customer support, and lost revenue. Teams report 10-20x ROI from catching bugs in PR stage vs production. Plus developers ship faster with confidence.
Ready to automate your PR testing?
Try Bug0 Studio - Self-serve test generation starting at $250/month. Describe tests in plain English, upload videos, or use screen recording. Sign up free and try it now
Or book Bug0 Managed - Done-for-you QA with dedicated engineers starting at $2,500/month. Request a demo
View pricing details for both options.





